親師生平台
-- FROM NTPC SITE
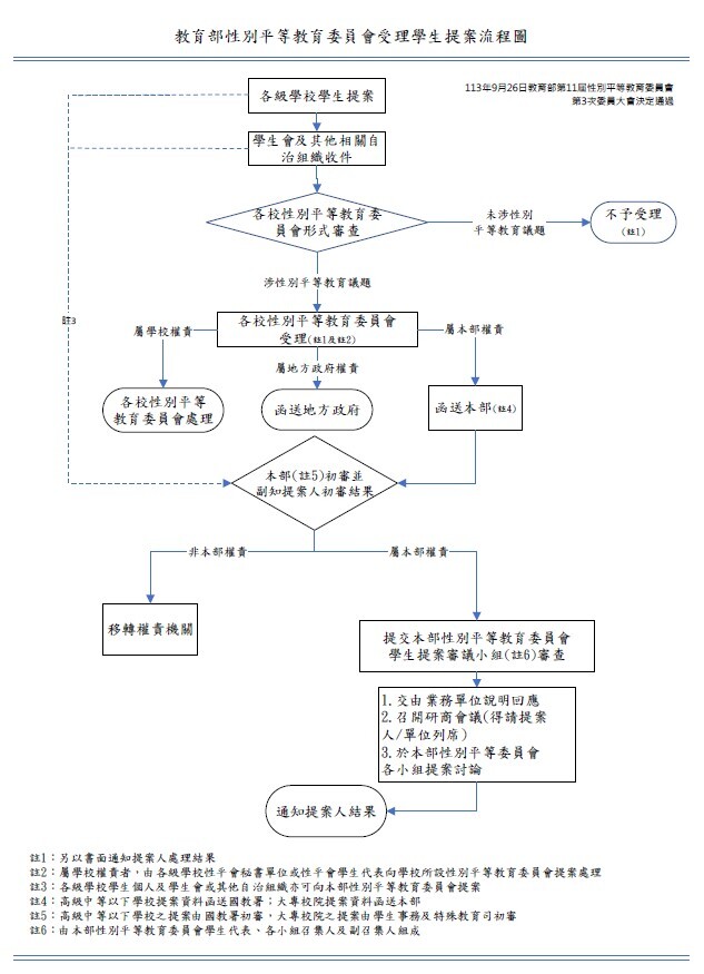
轉知:教育部性別平等教育委員會受理學生提案流程圖
說明:
一、依據教育部國民及學前教育署(下稱國教署)114年12月8日臺教國署學字第1140110041號函辦理。
二、為提升各級學校學生參與性別平等教育事務,教育部性平會受理學生提案機制,說明如下:
(一)受理時間:
1、每年受理提案2次,第1次受理收件截止日為115年3月16日(星期一);第2次受理收件截止115年9月15日(星期二),以送達教育部或國教署時間計算。
2、高級中等以下學校提案資料函送國教署;大專校院提案資料函送教育部。
(二)由提案人提案時就讀學校為受理收件單位,學生提案流程分為兩種方式:
1、學生個人向學生會或其他自治組織提案,再由學生會或其他自治組織向各級學校性平會提案。
2、各級學校學生個人提案及學生會或其他自治組織亦可直接向教育部性平會提案。
(三)提案主題:以教育部權責之性別平等教育全國性政策議題為限,學校性平會受理學生提案後,倘提案主題屬學校權責者,由學校性平會討論處理;屬地方政府權責者,由學校性平會函送地方政府;屬教育部權責者,由學校性平會函送教育部。
一、依據教育部國民及學前教育署(下稱國教署)114年12月8日臺教國署學字第1140110041號函辦理。
二、為提升各級學校學生參與性別平等教育事務,教育部性平會受理學生提案機制,說明如下:
(一)受理時間:
1、每年受理提案2次,第1次受理收件截止日為115年3月16日(星期一);第2次受理收件截止115年9月15日(星期二),以送達教育部或國教署時間計算。
2、高級中等以下學校提案資料函送國教署;大專校院提案資料函送教育部。
(二)由提案人提案時就讀學校為受理收件單位,學生提案流程分為兩種方式:
1、學生個人向學生會或其他自治組織提案,再由學生會或其他自治組織向各級學校性平會提案。
2、各級學校學生個人提案及學生會或其他自治組織亦可直接向教育部性平會提案。
(三)提案主題:以教育部權責之性別平等教育全國性政策議題為限,學校性平會受理學生提案後,倘提案主題屬學校權責者,由學校性平會討論處理;屬地方政府權責者,由學校性平會函送地方政府;屬教育部權責者,由學校性平會函送教育部。
行政處室:
學務處
發布單位:
生教組
瀏覽數:

